View: Hide Browser | Browser on the left | Browser on the right | Dictionary
Report:General Info | Tagged Values

SpaceMUD Usage
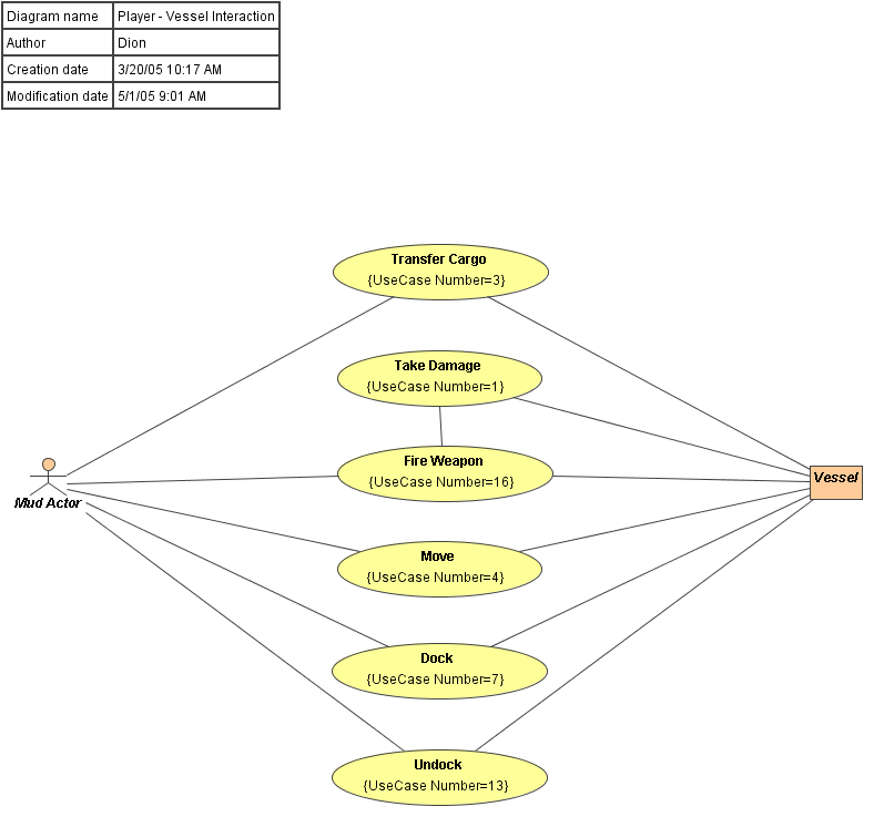
Use Case Diagram Player - Vessel Interaction

Player - Vessel Interaction Vessel Fire Weapon <unnamed> <unnamed> Mud Actor <unnamed> <unnamed> Take Damage <unnamed> <unnamed> Move <unnamed> <unnamed> <unnamed> <unnamed> <unnamed> <unnamed> Dock <unnamed> <unnamed> <unnamed> <unnamed> Undock <unnamed> <unnamed> <unnamed> <unnamed> Transfer Cargo <unnamed> <unnamed> <unnamed> <unnamed>

General Info
Name Player - Vessel Interaction
Type Use Case Diagram

Tagged Values
Tag Definition/Tag NameValueDocumentation
Tag Definition: Author : String[1]Dion  
Tag Definition: Creation date : date[1]3/20/05 10:17 AM  
Tag Definition: Modification date : date[1]5/1/05 9:01 AM